第1条 为深入贯彻落实绿色金融和可持续发展理念,中国人民保险集团股份有限公司(以下简称“中国人保”“集团”)制定《中国人民保险集团金融“五篇大文章”投资工作指引》《中国人民保险集团绿色投资工作指引(试行)》等制度政策,积极践行责任投资理念,通过多种形式积极开展责任投资,将ESG因素纳入投资决策流程。
第2条 本政策适用于集团境内外子公司,子公司为经第三方审计机构认定的并表范围,投资子公司指集团内部专业从事资产管理的子公司和直接从事保险资金投资的子公司。
第3条 责任投资是指在投资决策与管理中纳入环境、社会及公司治理(ESG)等非财务因素的各种投资方式的总称,旨在风险可控、商业可持续的同时,创造正向的环境与社会效益。
第4条 中国人保关注的ESG核心议题包括应对气候变化、普惠金融、乡村振兴、健康养老、客户体验与服务质量、数据安全与客户隐私保护、合规经营、商业道德等,核心议题的重要性评估根据行业特点和市场趋势进行调整。
二、目标和原则
第5条 各投资子公司应结合自身条件,逐步建立完善责任投资制度、流程,建立适合自己的责任投资管理规范,在保持投资组合稳定回报的同时,综合ESG因素落实责任投资,持续增强在ESG方向上的投资能力。
第6条 中国人保责任投资应基于以下基本目标:
(一)服务绿色低碳发展功能进一步强化,服务美丽中国建设,助力建设绿色低碳美丽城市,提升投资服务绿色发展的创新能力,持续完善绿色投资管理体系,渐进有序降低资产组合碳强度。
(二)服务民生福祉、城乡融合发展能力进一步提升。支持小微、民营经营主体可持续发展,助力建设舒适便利的宜居城市、安全可靠的韧性城市,提升民生领域金融服务质量。
(三)促进ESG信息披露。运用投资者权利,推动被投资企业关注ESG绩效、完善ESG信息披露。
第7条 中国人保责任投资应遵循以下原则:
(一)根据最新版的《绿色产业指导目录》《绿色债券支持项目目录》和相关监管要求,结合公司实际,运用股、债、基金等多种投资工具,加大投资支持重点行业和重点领域节能、减污、降碳、增绿、防灾,助力产业结构优化升级、能源体系低碳转型、生态环境改善。
(二)注重环境、气候及其他系统风险等,主动适用已公开的行业绿色标准筛选投资标的,如《关于构建绿色金融体系的指导意见》《关于促进应对气候变化投融资的指导意见》《绿色低碳转型产业指导目录(2024年版)》《绿色金融支持项目目录(2025年版)》等产业政策和监管要求。
(三)将投资理念与人类社会经济发展、生态保护相耦合,减少因投资活动、产品和服务对人类和环境造成的负面影响,维持可持续的资本回报和价值创造。
第8条 根据发改委、商务部等相关部门最新出台的《产业结构调整目录》《市场准入负面清单》等产业政策,对于相关政策界定为“限制类”“淘汰类”和“禁止类”的限控领域,列入投资负面清单。
三、组织与管理
第9条 中国人保通过完善的ESG治理架构落实包括负责任投资在内的各项关键议题。集团董事会作为企业的决策机构,负责审议绿色金融及责任投资相关的战略目标、发展规划等议题。集团董事会下设战略与投资委员会,负责对绿色金融及责任投资相关事项进行研究,监督、评估公司绿色金融和投资战略执行情况,为董事会决策提供支持。
第10条 持续加强ESG投资工作团队建设,投资子公司在集团指导下识别ESG风险,设置负责任投资及ESG投资的专业团队,将ESG因素整合至各类资产的投资组合中,并对负责任投资政策的有效实施负责。
四、ESG纳入投资实践
第11条 ESG纳入投资实践是指将绿色金融和ESG因素纳入投融资全流程管理,强化尽职调查、合规审查、投资审批、投后管理。
第12条 保险子公司作为委托方,通过年度制定委托投资指引形式,明确ESG投资工作目标和要求,规范受托人投资行为,引导推动受托方落实ESG投资管理相关要求。投资子公司作为受托方,在实际投资业务开展中进一步细化落实相关要求。

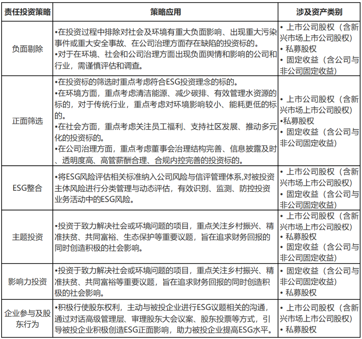
第13条 各投资子公司在制定责任投资策略时,可参考全球可持续投资联盟(GSIA)制定的七种投资方法,将ESG因素纳入投资决策,覆盖所有资产类别的投资(公司无房地产直投和对冲基金业务)。具体如下:
(一)ESG整合法:系统化将ESG因素纳入各资产类别的研究分析、投资决策、组合构建及风险管理中,将ESG理念和传统的财务分析相融合做出全面的评估,并根据标的特征、投资子公司实际情况,实施各资产类别的专有方法。
(二)负面筛选法:寻找在绿色/ESG方面表现低于同行的公司,然后在构建投资组合时避开这些公司。
(三)正面筛选法:基于绿色/ESG标准、根据公司的绿色/ESG表现,在同一个类别/行业/领域内对比进行筛选,通常是选出绿色/ESG表现最好的公司,或是给入选设置ESG指标的门槛值。
(四)规范筛选法:指根据国际规范,筛选出符合最低商业标准或发行人惯例的投资。
(五)可持续发展主题投资:指对有助于可持续发展主题的资产进行投资,例如可持续农业、绿色建筑、智慧城市、绿色能源等主题。
(六)影响力投资:指通过投资以实现积极的社会和环境影响,其投资目的是在获得经济收益之外产生有益于社会的积极成果,帮助减少商业活动造成的负面影响。
(七)企业参与及股东行为:指通过股东权利来影响企业行为,从而实现绿色/ESG投资目标。
第14条 中国人保将重大环境、社会和治理(ESG)因素纳入投资决策流程,覆盖所有资产类别、行业和市场的投资活动。鉴于公司未开展房地产直接投资及对冲基金业务,纳入ESG因素考量的资产类别及相应投资策略如下表所示。
五、尽责管理
第15条 尽责管理的要求源于受托人对委托人的受托责任,尤其是保护和提升委托人长期价值的忠诚和审慎义务。尽责管理囊括投资管理人作为公司或其他投资实体中积极参与的所有者所采取的方法和对话。
第16条 各投资子公司应践行尽责管理,持续完善对外行使投票表决权的制度建设,发挥积极所有权。由业务部门指派专人具体负责对外行使投票表决权,以股东或债券持有人身份参与ESG议题投票表决,推动被投企业提升ESG表现。
第17条 尽责管理中包含参与、投票、公开政策参与及行业协作。在尽责管理遇到困难之后,应考虑逐步加强的升级措施。
第18条 各投资子公司根据自身业务实际,并在投资实践中贯彻落实。各投资子公司应通过下列尽责管理方式落实尽责管理要求。
(1)参与
参与是指带着特定目的与投资对象或发行人进行积极双向沟通,包括与被投公司的高级管理层或董事会沟通、对被投公司提出建议等形式。参与涵盖影响被投公司长期价值的所有问题,包括公司战略、资本结构、运营绩效和交付、风险管理和公司治理等。良好的参与过程包括识别相关ESG问题,设定目标,追踪结果,制定升级方案,并将参与获得的信息纳入投资决策。
参与可以单独开展,也可以与其他投资者协作开展。参与应关注现实世界成果而非局限于实施的流程,关注对经济和社会整体有利成果的共同目标而非某一投资对象/发行人的相对绩效,关注与其他投资者或服务提供商的协作行动。
(2)投票
投票是参与被投标的关键决策的重要工具,用于向被投公司传达观点、参与关键决策。投票决定应与投资主题和尽责管理目标保持一致,过程涉及制定投票政策、研究、投票以及在年度股东大会和债权持有人大会前后与被投公司沟通等。
(3)公开政策参与及行业协作
与监管机构和政府、协会及其他非营利性机构合作,利用行业影响力不断提升ESG投资在中国市场的普及性,并就拟议的监管制度改革提出建议或表达意见。
第19条 如存在对投资对象或发行人的参与不成功的情况,可以在有必要升级的情况下审慎使用逐步加强的升级措施,包括:与管理层举行更多会议,专门讨论关切问题;与董事会主席或其他董事会成员会面;提交决议并在股东大会上发言;要求召开股东大会,在某些情况下提议更换董事会成员等。
该政策要点由中国人保解释和修订,集团会适时根据国家政策、监管要求和行业发展进行更新。